如下内容是学习《Head First 设计模式》第二部分《观察者模式》所得,主要就是一些原文的摘抄和少量自己的总结。
观察者模式定义
观察者模式定义了对象之间的一对多依赖,这样一来,当一个对象改变状态时,它的所有依赖者都会收到通知并自动更新。
OO 原则
- 为交互对象之间的松耦合设计而努力。
吐槽
作者直接使用 Java 标准库里的 Observer 和 Observable 等东东来讲,虽然阅读起来无障碍……但是。好吧,也没啥好但是的。
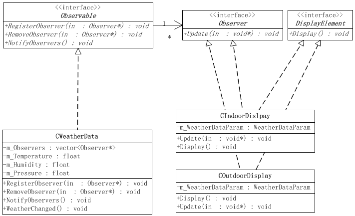
书中示例的 C++ 实现版源码
这个 Solution 的 ObserverPattern 工程里。
书中示例的类图
Visio 原图见『这里』:

文档信息
- 本文作者:
- 本文链接:https://biases-we-research-by.github.io/2013/12/03/HFDP-Notes2/
- 版权声明:自由转载-非商用-非衍生-保持署名(创意共享3.0许可证)